
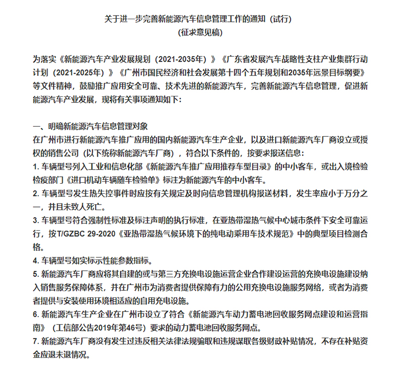
6月26日晚间,广州市发改委发布了《关于进一步完善新能源汽车信息管理工作的通知(试行)》(征求意见稿),原文如下:



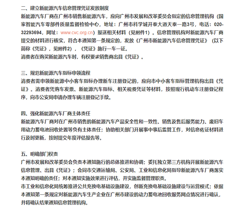
下一阶段,广州将规范新能源汽车的指标获取、使用流程,消费者需凭购车发票、新能源汽车指标、相关税费凭证等材料,按照现行机动车注册登记程序,向市公安局申请办理车辆注册登记手续。
这则意见稿中,有一条细则格外引人注意:车辆型号发生热失控事件时应按有关规定及时向信息管理机构报送材料,发生率应小于万分之一,并且未致人死亡。
通读全部细则可以发现,广州市即将试行更加规范的新能源汽车管理制度,新规定对车辆安全性能、充电设施保障、申购流程方面都将进行更加规范的管理。
* 部分图片来源于网络,如有侵权请告知删除
来源:电动邦
声明:尊重原创、保护原创是CVEV新能源汽车网一贯坚持的原则。本网站基于分享目的的转载,都会在文中清楚注明出处。转载文章的版权归原作者或原公众号所有,如涉及到侵权请及时告知,我们将予以核实删除。